近十多年来,可提取物和浸出物的检测一直是制药界的热点话题。NMPA、USP和BPOG等机构发布了一系列指导原则和方案,为生产过程中使用的一次性系统(SUS Single-Use System)的相容性研究建立规范。
这些指导原则和方案都建议基于风险评估的方法来开展可提取物与浸出物(Extractables&Leacheables)试验。

▼ 药物或工艺流体中成分对分析造成干扰,导致无法实现准确的定性和定量;
▼ 样本不易获得(特别是在产品研发早期阶段);
案 例 实 战
1|背景
本案例涉及到三种药品(A、B、C)的生产过程,产品A的生产线主要使用不锈钢系统,产品B的生产线使用部分不锈钢系统和一次性塑料组件系统,产品C的生产线使用一次性生产组件(储罐、过滤器、管道、连接件)。

2|模拟溶剂的选择
模拟溶剂的选择可参考L.R. Snyder提出的按照极性和选择性来进行溶剂分类的方案。“选择性”是指溶剂与不同溶质产生相互作用的选择倾向,主要是基于溶剂分子通过氢键作用和偶极作用与溶质分子产生相互作用的强弱能力。溶剂的选择性可以直观的体现在著名的“溶剂三角”图中:

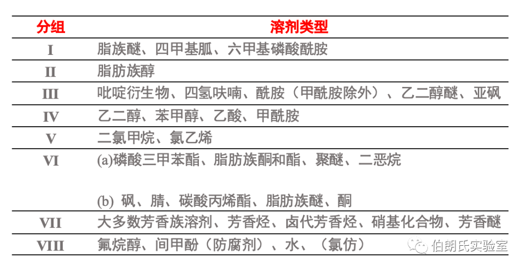
具体可将常见溶剂分为以下八类:
表2: 按选择性进行的溶剂分类

在药品配方信息的基础上,参考Snyder模型选择合适的模拟溶剂。
由于药品A和C的配方组分非常相似,针对这两个药品则选择相同的模拟混合溶剂;而药品B具有不同的配方组分和pH值,因此使用不同的混合溶剂,同时调节溶剂的pH以模拟药品B的pH值。具体见下表:

3|试验条件选择
选择模拟试验条件时,重点考虑因素如下:
▼ 生产组件是否需要进行预处理:如湿热灭菌
基于工艺过程参数,提取试验可以适当地提高接触温度、延长接触时间和/或提高提取比例,这样可以模拟工艺中的最糟糕情况,例如工艺过程中出现的OOS。
由于目标测试物可能为非挥发性、半挥发性和挥发性的化合物,为达到筛选、鉴定和定量的目的,我们采用多种互补的分析方法。

模拟试验获得的可提取物水平与AET比较:
▼ >AET,经毒理学评估后需要作为目标物在浸出试验中进一步考察。
| 总 结 |
L.R. Snyder介绍:
L.R. Snyder是20世纪重要的美国化学家,在色谱学和分析化学领域作出了卓越贡献。Synder最著名的贡献是提出了常见溶剂性质的分类方法,称为“Snyder溶剂分类”,这成为选取合适溶剂的重要工具,并广泛应用于有机化学和分析化学中,深刻影响了色谱学的发展。
参考文献
1. USP <1665> Plastic Materials, Components, and Systems Used in the Manufacturing of Pharmaceutical Drug Products and Biopharmaceutical Drug Substances and Products.
2. USP PF<1665> Characterization of Plastic Materials, Components, and Systems Used in the Manufacturing of Pharmaceutical Drug Products and Biopharmaceutical Drug Substances and Products.
3. 化学药品注射剂生产所用的塑料组件系统相容性研究技术指南(试行)(国家药监局药审中心通告2020年第33号).
4. BioPhorum Operations Group (BPOG) : Best Practices Guide for Extractables Testing of Polymeric Single-use Components Used in Biopharmaceutical Manufacturing.
5. BioPhorum Operations Group (BPOG) : Best Practices Guide for Evaluating Leachables Risk from Polymeric Single-use Components Used in Biopharmaceutical Manufacturing.
6. Snyder, L. R. , Classification of the Solvent Properties of Common Liquids, J. Chromat. Sci. , 16 , 223 ( 1978 )






